【专栏启航】
在当前纷繁复杂的商事活动中,行政法扮演着重要的角色。它不仅为企业划定了合法规范经营的法律制度框架,还为企业在市场竞争环境下维护自身合法权益提供了制度保障。行政法业务作为方达为客户提供一站式高品质法律服务的重要组成部分,一直备受重视。为进一步深化我们服务的深度和广度,我们特开辟“商事行政法”专栏。
本专栏将致力于深度剖析行政法律法规在商事领域的实际运用及其影响,在此我们将专注于解析最新的监管法规和政策,深入探讨与企业运营息息相关的行政法律问题。我们将从行政法的独特视角出发,结合实际案例,为您提供专业的、具有深度的商业法律评述和观察。
《中华人民共和国消费者权益保护法实施条例》(“《消保法实施条例》”)已于2024年7月1日正式实施。作为《消费者权益保护法》实施30年来首部配套行政法规,《消保法实施条例》针对近年来在传统消费领域及平台经济领域出现的新情况、新问题,例如大数据杀熟、刷好评、网络直播带货中的“以假充真”、“以次充好”情形、不公平格式条款、预付式消费侵权等,予以了针对性回应。
《消保法实施条例》共7章53条,除总则、附则外,分别从消费者的权利和经营者的义务、国家对消费者合法权益的保护、消费者组织、争议的解决、法律责任等五个方面完善、细化了《消费者权益保护法》的规定。通读《消保法实施条例》,消费者权利的扩张及经营者义务的强化是一条鲜明的主线,这给相关领域内的企业合规提出了更高的要求。本文拟从经营者义务视角出发,对《消保法实施条例》的重点条款及对企业的影响进行深入讨论和解读。考虑到篇幅限制,本次解读将分上下篇开展。
扩大经营者安全保障义务的范围
《消保法实施条例》第七条第二款是对《消费者权益保护法》第七条第二款的进一步细化,体现在明确了经营者对于“以奖励、赠送、试用等形式向消费者免费提供商品或者服务”仍负有保证商品或者服务符合保障人身、财产安全的义务。事实上,《消保法实施条例》出台前,已有司法、执法机关认为,该等免费提供的商品或服务的价值已经包含在主商品的价款之中,作为经营者应对该等免费提供的商品或服务承担产品保障义务。例如在江苏省苏州市中级人民法院发布的“2023年度消费者权益保护纠纷典型案例之七”中[1],法院指出“本案商家的销售行为属于典型的附赠品销售行为,即经营者在出售商品或者服务时,在合同标的之外向消费者提供额外财物的交易方式。对于附赠商品,消费者虽在形式上未支付对价,但经营者实际上已经将赠品的费用摊入经营成本之中,赠品的价款实际上包含在主商品的价款之中。因商家所赠商品为三无产品,故林某有权根据《中华人民共和国消费者权益保护法》第五十五条的规定要求商家承担惩罚性赔偿。”此次《消保法实施条例》虽未将附赠商品或服务完全作为普通商品或服务处理,并要求经营者为此承担完整的质量保证责任,但仍从保护消费者人身和财产安全的角度立法要求经营者对该等商品或服务承担安全保障义务,无疑具有重要的导向意义。
此外,《消保法实施条例》第七条第二款还明确,如果该等免费提供商品或服务仅是存在瑕疵但不违反法律强制性规定、不影响使用性能的,则经营者需在提供商品或服务前如实告知消费者,则不应影响该等免费商品或服务的提供。对此,我们认为,适用该等条款的前提是,该等商品或服务仅存在“瑕疵”,应当与《产品质量法》中规定的“缺陷”做区分,如果该等商品涉及到可能影响人身、财产安全的质量缺陷,则无法引用该等事前告知的免责条款。
除对产品保障义务的范围进行扩大外,《消保法实施条例》第七条第三款还扩大了经营者的经营场所安全保障义务,明确将所有经营者的经营场所及其设施都纳入应当尽到安全保障义务的范围,对于安全保障义务的要求则进一步细化为采取必要的安全保护措施,设置相应的警示标识,并要求经营者在消费者在经营场所遇到危险或受到侵害时应给予及时、必要的救助。《消保法实施条例》该等主动救助义务条款,对于经营者提出了更大的挑战,特别是对于近年来无人零售便利店、产品互动体验店等多种新零售业态,需要在《消保法实施条例》实施后的具体案例中探讨该等救助义务的具体责任边界。
规制“大数据杀熟”场景
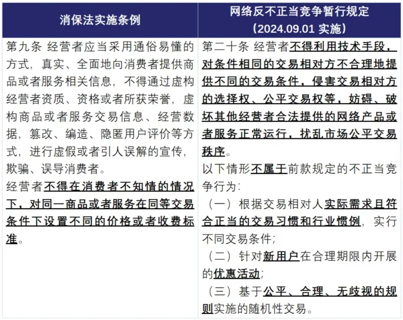
《消保法实施条例》第九条规定了经营者真实、全面提供商品或服务相关信息的义务,以及对于经营者差异化定价的提前告知要求。从官方发布的政策吹风会的解读来看,我们认为《消保法实施条例》第九条第二款,主要针对的是“大数据杀熟”这一特定的差异化定价场景。
此前“大数据杀熟”问题已在多个法律法规中体现,如《个人信息保护法》第二十四条,《电子商务法》第十八条,《国务院反垄断委员会关于平台经济领域的反垄断指南》第十七条等,即将于2024年9月1日起实施的《网络反不正当竞争暂行规定》的第二十二条中同样也就“大数据杀熟”行为进行规制。
从条款本身的表述出发不难发现,《消保法实施条例》第九条第二款主要规制的是经营者在实施“差异化定价”前必须向消费者进行告知,而《网络反不正当竞争暂行规定》则关注该等“差异化定价”的合理性问题,侧重点有所不同,但如果两种场景叠加,即在网络消费场景中,则我们理解需要同时适用《消保法实施条例》和《网络反不正当竞争暂行规定》对于“差异化定价”的规定。因此《网络反不正当竞争暂行规定》第二十条第二款明确规定的不属于不正当竞争行为的情形,对于经营者在实施“差异化定价”行为时仍有参考意义,可以作为“差异性定价”的合理抗辩理由,该等具体情形包括:“(一)根据交易相对人实际需求且符合正当的交易习惯和行业惯例,实行不同交易条件;(二)针对新用户在合理期限内开展的优惠活动;(三)基于公平、合理、无歧视的规则实施的随机性交易。”
不合理“差异化定价”在算法环境下进一步演化为“大数据杀熟”,是一种基于大量收集消费者个人信息的基础上,根据消费者的使用习惯、兴趣爱好、支付能力、议价条件而进行的歧视性定价行为。
在大数据时代,该等基于收集消费者信息,利用数据优势并根据消费者购买意图与支付能力进行区别对待的“差异化定价”行为其实非常难被感知,价格策略透明度远远低于传统交易模式。在“大数据杀熟”的场景下,大量消费者并不清楚是否存在价格歧视及自己是如何被歧视的。因此需要向消费者披露更多的信息,在满足其对“差异化定价”具体原因及计算方式的知情权的基础上,如消费者明知商家(基于其销售和促销策略或者会员政策等)对不同的人/消费群体采取不同的价格或者收费标准,仍愿意继续同商家交易,会更加符合自愿原则,进而合理化基于大数据分析的“差异化定价”。
因此,对于《消保法实施条例》要求的告知义务,我们认为向消费者披露信息的程度应至少包括是否存在差异化定价、差异化定价的原因和具体依据,使得消费者能够明确知悉、理解并计算相应差异化定价对其的影响,并在知情的情况下同意接受该等差异化定价。
此外,我们注意到“大数据杀熟”其实早已进入司法实践的视野,但因其行为的隐蔽性很难被消费者所识别及举证。在为数不多的涉及到消费者以“大数据杀熟”起诉经营者的案例中,法院对于经营者是否实际构成“大数据杀熟”仍比较谨慎。
在刘某、某科技有限公司侵权责任纠纷案中[2],刘某通过某外卖平台下单同样套餐配送费为4.1元,当日一新注册用户订购同样套餐且收获地址相同,配送费为3.1元。刘某认为该平台存在大数据“杀熟”的欺诈行为,主张平台承担500元的最低赔偿额。法院经审理认为,一方面认为原告未能提供足够证据证明平台存在价格欺诈行为,另外根据平台提供的后台日志,认为配送费是动态调整的,刘某与同事的下单时间不一致,因此不支持其诉讼请求。而在“某旅游平台大数据杀熟案”中[3],消费者以该旅游平台采集其个人非必要信息,进行“大数据杀熟”等为由起诉到法院,要求“退一赔三”和该旅游平台为其增加不同意《服务协议》和《隐私政策》时仍可继续使用的选项,二审法院从数据收集的必要性与服务提供角度出发,对消费者的诉请进行审查认定,但并未涉及该旅游平台是否构成“大数据杀熟”的认定。
我们理解,在《消保法实施条例》以及《网络反不正当竞争暂行规定》均对“大数据杀熟”行为进行进一步规制的情形下,后续执法实践和司法实践都有可能会对“大数据杀熟”采取更为严格的态度,我们建议经营者对于该等情形下的“差异化定价”行为予以重视,确保符合相关规定。
重申自动续费的“两次提醒”要求
《消保法实施条例》第十条中对于经营者在“自动展期”“自动续费”方式提供服务中的两次提醒义务的规定早在《网络交易监督管理办法》中就有所体现,《消保法实施条例》将该等义务主体从网络交易经营者扩大适用至所有经营者。同样的,我们认为在叠加场景下,两项规定应当同时适用。
根据条文本身表述并结合官方政策吹风会的解读,该等提醒义务针对的是自动展期、自动续费服务,而非向消费者连续提供商品的长期销售行为。
此外,对于“显著方式”的要求程度,上海市浦东新区人民法院在今年“3·15”国际消费者权益日发布的一例有关会员续费的消费者权益纠纷案件值得关注。在该案中,经营者向消费者通过站内信和注册手机号码短信方式发送过自动续费的提示,但站内信虽发送成功但消费者未查看、后台系统显示短信未发送成功,法院经审理后认为,要求消费者作为用户定期去查看站内信已超出普通消费者一般注意义务的界限,这种提醒方式不能算得上显著,且经营者在短信系统明确显示未发送成功的情况下,也没有二次发送,最终认定经营者未能履行二次提醒义务。结合上述而言,经营在履行通知义务时,还应当注意通知的方式需足够显著,且属于消费者能够在一般注意义务范围内合理注意到的通知方式;如技术上可行,经营者最好能同步留存消费者已阅读该等提醒的证据。
下篇预告:下一篇我们将对《消保法实施条例》新规定的仲裁及法院管辖条款的限制、无理由退货、以及预付款消费模式等作出深度剖析和探讨,期待您继续关注。



